
嘉兴培训方案七天
编辑:2026-02-05 14:09:11
分类:七日培训安排
阅读:76次
嘉兴培训方案七日

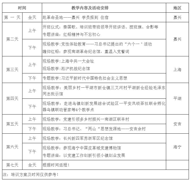
培训计划:
交通、用餐、教学场地、现场教学、专题教师、人身意外保险、培训资料、代班老师及物料等。
教学点介绍:
嘉兴南湖红船:1921年7月,中共“一大”在上海秘密举行。7月30日晚,因突遭法国巡捕搜查,会议被迫休会。8月2日上午,“一大”代表毛泽东、董必武、陈潭秋、王尽美、邓恩铭、李达、张国焘、刘仁静、周佛海、包惠僧等,由李达夫人王会悟作向导,从上海乘火车转移到嘉兴,在南湖的一艘丝网船上完成了大会议程,宣告了中国共 产党的诞生。


嘉兴培训方案七天
编辑:2026-02-05 14:09:11
分类:七日培训安排
阅读:77次
嘉兴培训方案七日

培训计划:
交通、用餐、教学场地、现场教学、专题教师、人身意外保险、培训资料、代班老师及物料等。
教学点介绍:
嘉兴南湖红船:1921年7月,中共“一大”在上海秘密举行。7月30日晚,因突遭法国巡捕搜查,会议被迫休会。8月2日上午,“一大”代表毛泽东、董必武、陈潭秋、王尽美、邓恩铭、李达、张国焘、刘仁静、周佛海、包惠僧等,由李达夫人王会悟作向导,从上海乘火车转移到嘉兴,在南湖的一艘丝网船上完成了大会议程,宣告了中国共 产党的诞生。

单位名称:山西红色文化传承服务有限公司
单位地址:山西省太原市迎泽大街27号5幢8层0801
单位电话:0351~8209168 8209158 400-0351550 2390538
联 系 人:柴老师:15525404593 13603514593
19815398725
15834136013
版权所有:山西红色文化传承服务有限公司 咨询热线:0351-8209168 备案号:晋ICP备20000628号-1 晋ICP备20000628号-2
单位名称:山西红色文化传承服务有限公司
单位地址:山西省太原市迎泽大街27号5幢8层0801
单位电话:0351~8209168 8209158 400-0351550 2390538
联 系 人:柴老师:15525404593 13603514593
19815398725
15834136013



版权所有:山西红色文化传承服务有限公司 咨询热线:0351-8209168 备案号:晋ICP备20000628号-1 晋ICP备20000628号-2